WordPress hacker attacks have been on the rise this year and although I haven't been hacked (touch wood) they have managed to overload my site on a number of occasions.
Read more →Musings on technology, leadership, and building teams.
29 posts in this category
WordPress hacker attacks have been on the rise this year and although I haven't been hacked (touch wood) they have managed to overload my site on a number of occasions.
Read more →
How I used Claude to migrate a decade-old WordPress blog to Eleventy in a week, and what the experience taught me about working effectively with AI coding agents.
Read more →
How we built an analytics platform to drive contributor engagement through competitive gamification, real-time notifications, and actionable data insights at The Tab.
Read more →
Lessons learned from designing, building, and launching an Android news app for Metro newspaper, covering development, marketing challenges, and user acquisition.
Read more →
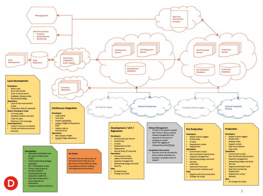
How Docker containers helped manage 8 microservices across 3 languages and 5 frameworks, covering benefits, patterns, and lessons learned from containerization.
Read more →
While working at ANDigital we used multiple languages/frameworks/web servers for both internal projects and external client work.
Read more →
The majority of content placement on metro.co.uk is now managed by software. This has been a long journey based on real world feedback and incremental addition of complexity.
Read more →
Metro 10 was born out of a desire to experiment with native mobile news reading experiences that solved a different problem to our already fully responsive website.
Read more →I needed a simple SQL script to help me restore WordPress backup localhost to ensure that I didn't have to go through the pain every time that I wanted to bring my data to my local server.
Read more →
Responsive design was a key enabler of the strategy that enabled Metro to grow to 34m monthly uniques.
Read more →
Metro10 is the first Android App that I have been involved in from concept to release in the Google Play store.
Read more →
We have been working on automating large parts of the content ordering on Metro.co.uk since our responsive redesign in Dec '12.
Read more →I have just setup some 301 redirects in order to remove /development from the URL of my blog and wrote a handy piece of SQL to simplify 301 redirect WordPress blog htaccess.
Read more →
I have decided to give my server the final boost in my quest for ultimate cachability and install Varnish cache.
Read more →
I run a small WordPress network on an Amazon Micro Instance and this means that I need to stay on top of caching.
Read more →
About six months ago I was sitting in a CTO meeting across DMGT and they were trying to come up with ways that we could improve collaboration across the group.
Read more →I was very fortunate to attend the 2013 WordPress VIP Developer conference in Napa Valley this year.
Read more →
Over the past few years error pages of the Internet have got a lot more interesting.
Read more →
I spent this morning running the PageSpeed Insights tool in Google Chrome over this website and it came back with some good tips on how to speed up WordPress Apache to make this site run faster.
Read more →
Metro's existing CMS "WPS" When I joined Metro they were using a custom CMS that used GWT for the admin screens which wrote to a CRX content repositor...
Read more →I have been working on migrating a website I did for a friend a while ago from an old ASP.NET application I built to my WordPress Amazon EC2 Instance...
Read more →Over the past 12 months I have been working with an amazing team of people at Metro the largest free daily newspaper in the world to migrate their exi...
Read more →I have been running multisite WordPress on my Amazon EC2 instance for almost a year and now that I have four sites running concurrently it is time to sort out a proper backup routine.
Read more →I need to update my WordPress Apache permissions and I have them set so WordPress doesn't have write access to the main HTML folder.
Read more →Categories vs Tags is one of the biggest decisions around how you setup a good taxonomy using WordPress.
Read more →I had an issue with my WordPress edit image not working when I installed it myself on Centos.
Read more →I have been doing my best to figure out the Amazon EC2 Apache setup of permissions to enable WordPress to be able to manage all of the files on my Ama...
Read more →Here is how to SFTP into your AWS EC2 instance using FileZilla (this was done on a Mac).
Read more →I figured that it was finally time for me to roll up my sleeves and get my hands dirty with WordPress running on an Amazon Web Services (AWS) EC2 Linux Micro instance.
Read more →